隆实新闻
420模具钢和s136区别
420与S136模具钢:模具厂的终极选择题
注塑车间的老师傅们常说:“做模具就是做取舍。”面对腐蚀性塑料的挑战,摆在面前的S136和420改良钢,正代表着两种不同的取舍哲学。模具的选材往往决定了产品的命运。当生产环境存在腐蚀风险时——无论是医疗模具要抵抗消毒剂,还是电子模具要面对阻燃塑料的酸性气体——420类型钢和S136都会进入备选清单。它们像是模具钢家族中的一对“特质兄弟”:一个更擅长在恶劣环境中保持完美面容,另一个则能在对抗磨损的战斗中坚守更久。
S136
1、核心定位:两种技术路线的分水岭
理解这两种材料的本质区别,要从它们的“设计初衷”入手。
S136代表的是“纯净与平衡”路线。它通过更高纯度的冶炼工艺(如电渣重熔)和优化的成分配比,追求的是耐腐蚀性、抛光性能和韧性的综合平衡。其铬含量约13.6%,形成的钝化膜致密稳定。
420类型改良钢(如FS139)走的是“强化与专注”路线。它在保持足够耐腐蚀性的基础上,通过成分调整(如增加碳和钼、钒),将材料的可达到硬度潜能提升到了新的水平。其核心思路是:在腐蚀环境中,用更高的硬度来换取更长的耐磨寿命。
简而言之,如果模具的主要矛盾是极致的外观和全面的耐蚀,S136模具钢路线更合适;如果主要矛盾是在腐蚀环境下对抗严重磨损,那么420改良钢路线值得重点考虑。

2、关键性能三维对比:数据背后的选择逻辑
420

一个技术细节:两者的热处理工艺都至关重要。S136通过恰当的热处理获得理想的韧性-硬度配比;而420改良钢则需要更精细的热处理窗口控制,以同时实现高硬度和足够的韧性,这对热处理厂的技术水平提出了要求。

3、成本与工艺:不仅仅是单价问题选材决策必须落到实际的商业考量。

3-1、直接成本:采用高级别冶炼工艺的S136材料,其每公斤单价通常更高。而性能优异的420改良钢(如FS139)可能在单价上具有一些优势。

3-2、工艺与隐性成本:

预硬料选择:两者均有预硬化状态(如S136H,硬度HRC 30-35)。使用预硬料能省去热处理环节,避免变形风险,大幅缩短制造周期,这对于工期紧张或结构复杂的模具往往是决定性因素。

加工性:在相似的预硬硬度下,两者的切削加工性差异不大。但S136因韧性好,在抛光至超镜面时可能稍占优势。

综合寿命成本:虽然S136初始投入可能更高,但如果其更优的耐蚀性和韧性避免了早期失效或频繁维护,从模具全生命周期看,其综合成本可能更具优势。反之,对于磨损是唯一主要失效形式的模具,高硬度的420改良钢则能以更低的初始成本实现更长的磨损寿命。

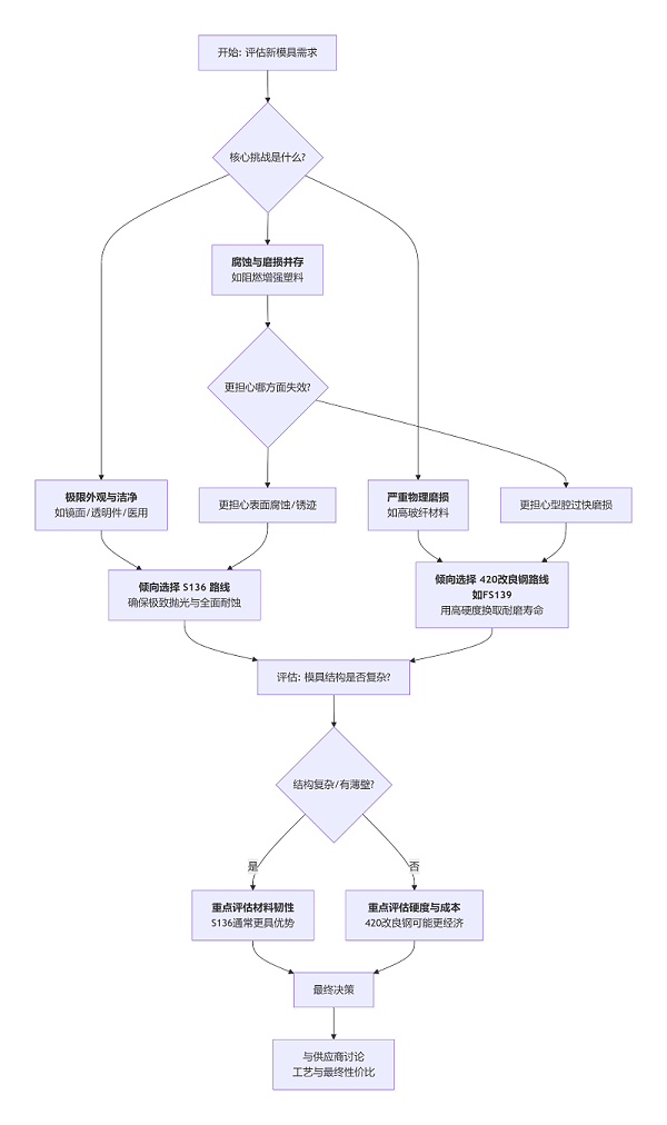
4、决策流程图:一步一步找到你的答案

面对具体项目,你可以遵循以下逻辑路径做出选择:
流程图

决策后提示:在做出初步选择后,与你的钢材供应商或热处理厂进行深入沟通。提供具体的模具工况、塑料种类、产量预期等信息,他们能基于材料特性给出更贴合你工艺的实现方案。

选择S136还是420改良钢,本质上是对模具核心失效模式的预判与投资。没有绝对的正确,只有针对特定场景的更合适。理解这场“特质兄弟”之间的性能对话,能让你在下一个模具项目中,做出更自信、更经得起时间考验的决策。

本文章来自于东莞市隆实模具钢材有限公司www.lsgc618.com

(内容仅供参考)


返回
列表
上一条

45号钢是不是模具钢材

下一条

模具钢718和p20有哪些区别